|  | 
 
| 中国重开美国公民探亲签证 这是要开国门了?
 
 
 中国驻美使馆13日发布最新通告,对美国公民赴中签证受理范围进行调整,包括在疫情严重期间暂停的探亲和团聚签证、赴中工作签证等,都重新被列入受理范围。通知内容自发布之日起实施。
 
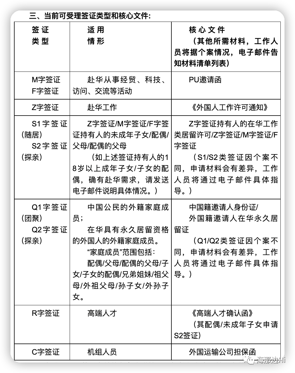
 综合媒体报导,除了赴中从事经贸科技等活动的M字和F字签证、赴中工作的Z字签证、高端人才的R字签证、机组人员的C字签证,通知列出的签证种类及申请材料要求还包括中国公民的外籍家庭成员或在华具有永久居留资格的外国人的外籍家庭成员可申请的Q1字(团聚)签证和Q2字(探亲)签证,以及Z字签证或工作类居留许可持有人的配偶、父母、未满18周岁的子女、配偶的父母可申请的S1字(随居)签证、S2字(探亲)签证。
 
 不过,中国旅游签证(L签证)和学生签证(X1/X2签证)等疫情之前常见的签证,目前依然尚未被列入受理范围。
 
 赴中短期探亲者适用的Q2和S2签证现在也开放申请,意味着新冠疫情暴发两年多以来,中国终于允许美国公民因非人道主义理由到中国短期探亲。
 
 2020年3月28日起,中国暂停持有效中国签证、居留许可的外国人入境,基本上只允许出于奔丧、探望危重病亲属等人道主义原因才给签证。
 
 
 中国重开美国公民探亲签证 这是要开国门了   
 下面这些就是现在可以申请来华的签证类型,相比之前是有所增加,但是,像中国旅游签证(L签证)和学生签证(X1/X2签证)等疫情之前常见的签证,目前依然尚未被列入受理范围。
 
 
 中国重开美国公民探亲签证 这是要开国门了   
 从2020年3月28日起,因疫情原因,中国暂停持有效中国签证、居留许可的外国人入境,基本上只允许出于奔丧、探望危重病亲属等人道主义原因才给签证。
 
 目前重新开放了工作和探亲签证,这是要慢慢放宽防疫政策,逐渐打开国门了吗?
 
 尽管目前中国还是严格执行着“非必要不出境”的政策,但这都是非常时期的非常手段,中国不可能永远关闭国门。
 
 现在全世界大多数国家和地区都已经打开了大门。
 
 2022年2月9日凌晨,全球首个宣布新冠疫情结束的国家出现。这就是北欧的瑞典。
 
 当日瑞典政府宣布:即日起不再将新冠病毒视为社会重大危害,也将取消剩余的限制措施,包括终止大规模的新冠病毒检测。在大流行两年多之后,瑞典走出了疫情的阴霾。
 
 在瑞典做出这个宣布之后,许多国家也纷纷跟进。
 
 丹麦也在不久后解除了几乎所有的防疫限制,英国也在14日宣布,将于3月18日凌晨4时起,取消所有针对新冠制定的入境限制措施,所有入境英国的旅客都无需再进行入境新冠检测或填写“乘客定位表”等。境内的确诊者也无需居家隔离,公共场所也不再要求戴口罩,学生们也从上网课回到了校园,人们的生活又回到了大流行之前。
 
 欧洲做了表率,更加急于恢复秩序的东南亚国家连忙表示赞同。
 
 4月1日起,马来西亚也重开边界,允许完成疫苗接种者免隔离入境。根据边界重开标准作业流程,旅客不再需要隔离,只需提交入境前48小时内核酸检测阴性报告并在入境24小时内进行一次新冠抗原快速检测即可。
 
 4月5日,印尼继续放宽对入境人员的防控要求。除体温高于37.5摄氏度者外,入境人员将无须再进行核酸检测。但仍需要出发前48小时内核酸检测阴性证明入境,未完成两剂疫苗接种的入境人员仍须接受为期一周的自费集中隔离。
 
 4月8日,日本解除针对美英法等106国的“拒绝入境”限制。
 
 更着急的其实是泰国,这个靠旅游支撑经济的国家,受够了疫情导致的经济萧条,毕竟病死事小,饿死事大。在5月1日取消“即测即走”(Test&Go)入境免隔离政策的入境当天新冠病毒核酸检测要求,改为病毒快速检测,以简化入境流程,促进旅游业的复苏。
 
 世界大势,都是在开放,中国也不可能独善其身。
 
 现在很多朋友在抱怨无法办理护照,护照到期之后没办法续签,即便是办理了旅游签证,到海关也会被劝返,没办法出境等等。
 
 我只能说,暂且忍耐吧!
 
 用旅游签证现在确实是出不去的,因为旅游属于“非必要”出境理由。
 
 除了下面这五项,其他的都是非必要非紧急出境事由,只有以下面这些理由出国出境申请护照的,才会被批准。
 
 1、出国境参加防疫抗疫、医疗救助、运送救灾物资、运输生产生活物资;2、参与重点工程项目及有组织劳务派遣、就业;
 
 3、从事商务、科研、留学、考试、学术交流活动;
 
 4、就医、照顾探望危重病人、处理亲属丧事、照护老人儿童孕产妇、参加亲属婚礼毕业礼、家庭团聚;
 
 5、处理境外突发紧急情况等必要事由以及其他处理紧急个人事务的。
 
 这个时候,也只有手里有外国绿卡和护照的人,才不会被这个“非必要非紧急不出境”的政策所限制。
 
 我之前一直跟大家说,你现在可以能不着急去国外定居,但是手里一定要有一张外国绿卡,这样说走就走,多方便。而且现在办绿卡很方便,有些国家的政策甚至都不需要你出境,在国内就能全程办理。很多朋友也确实认可我这种建议,早早把绿卡给办了,所以才能够“润”得从容不迫。
 
 不过我相信,目前这样的“不便利”不会持续太长时间,“中国的大门打开了就不会关上”,这是不可逆转的大势。
 
 网络综合
 
 
 
 | 
 |